<li id="2c00c"><tt id="2c00c"></tt></li>
  • <tt id="2c00c"></tt>
    <li id="2c00c"></li>
    <li id="2c00c"></li>
    <li id="2c00c"></li>
  • <li id="2c00c"></li>
  • <li id="2c00c"><table id="2c00c"></table></li>
  • <tt id="2c00c"><table id="2c00c"></table></tt>
  • <tt id="2c00c"></tt><li id="2c00c"><tt id="2c00c"></tt></li>
  • <li id="2c00c"><tt id="2c00c"></tt></li>
    歡迎光臨金華華鼎科技有限公司網站! 0579-8232 6300

    新聞中心About Us

    首頁 >新聞中心

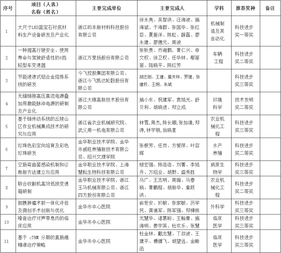
    根據《浙江省科學技術獎勵辦法》(省政府令第325號)、《浙江省科學技術獎勵辦法實施細則》(浙科發成〔2014〕124號)和省科技廳關于開展2019年度省科技獎推薦工作的通知要求,為體現公開、公平、公正的原則,現將2019年度市區申報省科學技術獎項目予以公示,接受社會監督。如有異議,請來人來電反映,以個人名義反映的,請署真實姓名;以單位名義反映的,須加蓋單位公章;匿名反映的材料不予受理。我局按規定對其身份予以保護,并對異議的項目進行核實查證。公示日期為31日至310日。

    聯系人及電話:王林強,0579--82270195

    投訴電話:0579--82387952

    通訊地址:金華市雙龍南街801號    郵編:321017

    附件:1.2019年度金華市區推薦省科學技術獎申報項目匯總

               2.節能浸漬式鋁合金熔煉系統的研發

                                     金華市科學技術局

    2019年度金華市區推薦省科學技術獎申報項目匯總表

    国产在线永久免费观看